Development Services
Quicklinks

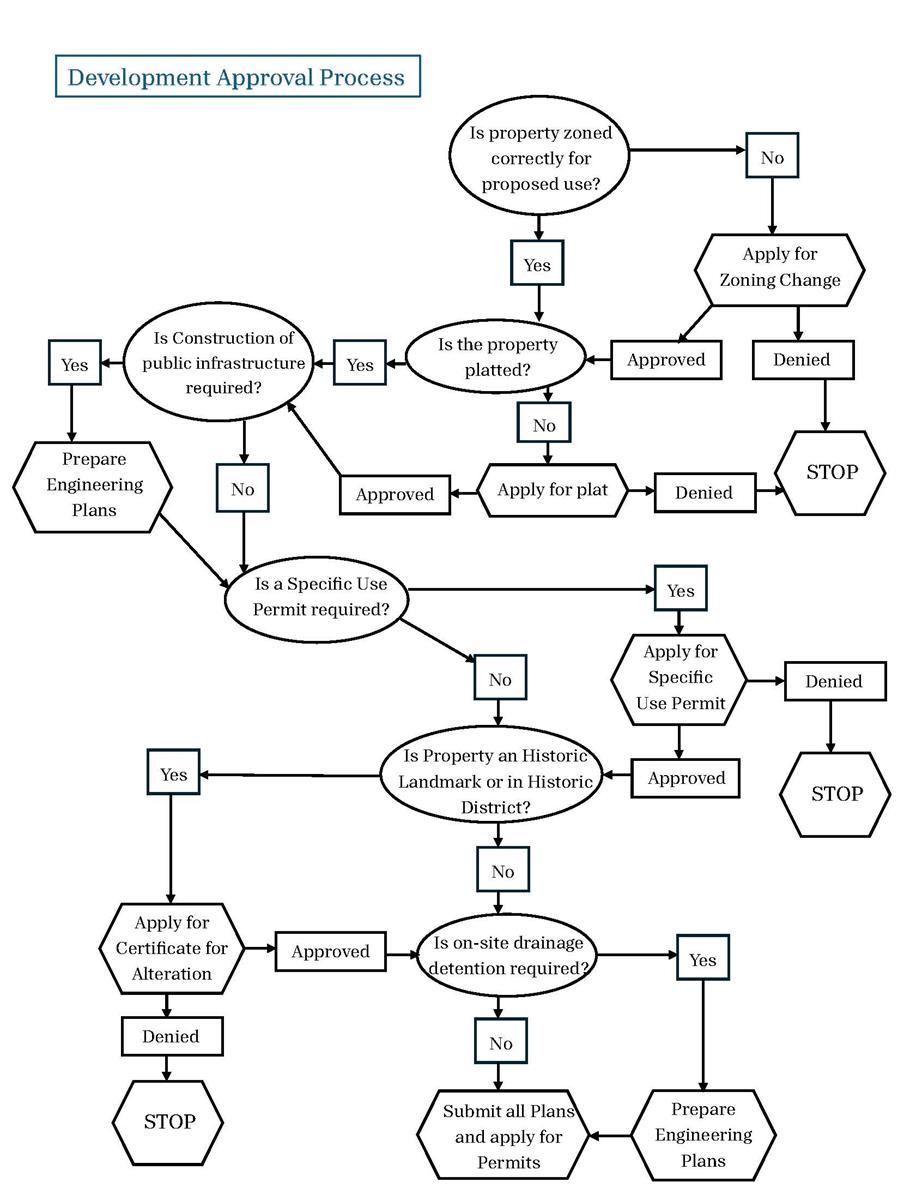
Development Approval Process

 

If you have any questions, please contact David Fowler, City Planning Director, at (512) 398-3461, ext. 2510.

Development Services approval process chart

Copyright © 2016, City of Lockhart, TX

powered by ezTaskTitanium TM